What Kind of DSP Are You?

Becoming a Direct Support Professional means you will help people with disabilities thrive—wherever life takes them. There is no one-size-fits-all position in the profession, but you can narrow down what type of position might fit best with your lifestyle. Use the flowchart below or read through the listed descriptions to see what type of direct support work is best for you.

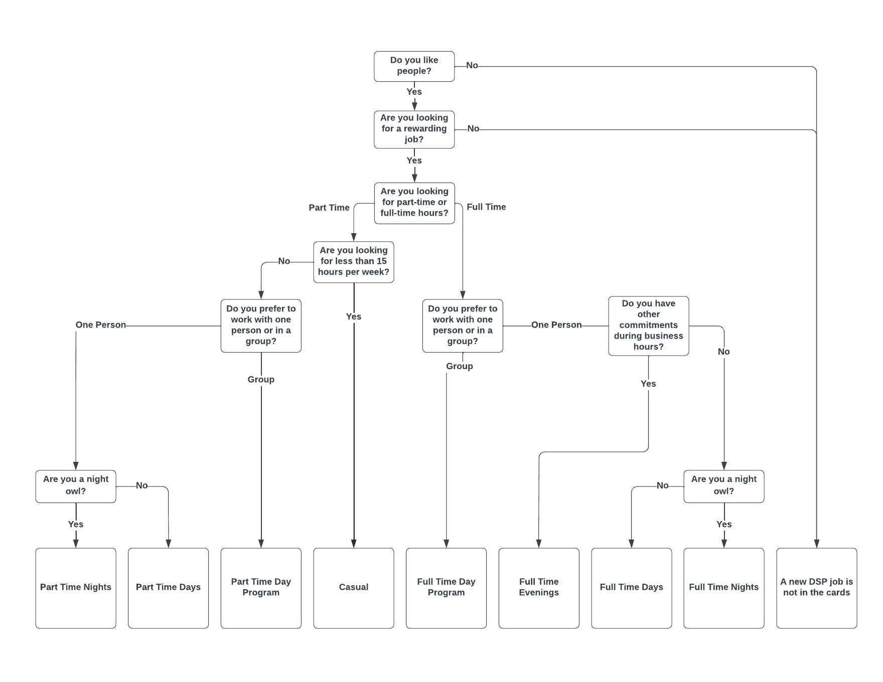
A flow-chart that guides people through the positions defined below the image, based on their availability and desire to work with one or more people in need of support.

Part-Time Nights

Part-time night shifts in the direct support profession are a great option for people with full schedules who are looking to make additional passive income. Some overnight shifts require you to stay awake with the person you support, while others include time and space to sleep, requiring you to wake up only in cases of emergency. With only a couple shifts per week, part-time nights are especially ideal for full-time students. 

Part-Time Days

Part-time day shifts in the direct support profession are a great option for people looking for supplemental income while maintaining the freedom to keep some of their weekdays open. Day shifts will vary by organization and position, but can include meal prep, personal care, exploring the city, visiting friends, supporting someone at their job, or anything the person you support would like to do. With only a couple shifts per week, part-time day shifts are especially ideal for retirees wanting to fill some time making meaningful connections.

Part-Time Day Services

Part-time day service shifts in the direct support profession are a great option for people who prefer more structure in their workday and aren’t available for full-time hours. Day services can include scheduled activities like art, music, physical activity, supporting someone at their job, or other activities as outlined in the program (even karaoke!). Part-time day service shifts are especially ideal for part-time students or young applicants who would benefit from working in a group setting to learn from their peers.

Casual and Respite

Casual and respite shifts in the direct support profession are great options for people with schedules that change regularly, or for folks who have some availability to pick up shifts. Shifts may or may not follow a regular schedule and are mostly intended to fill gaps in scheduling or give families time for other responsibilities. For respite work, you may be freeing up a family once per week so they can take a break or tend to other errands and responsibilities. Casual employees can usually expect one to two shifts per week, up to 90 days per calendar year. Casual and respite shifts are especially ideal for people with busy schedules who feel strongly about the meaningful work in the direct support profession.

Full-Time Day Services 

Full-time day shifts in the direct support profession are great for people who want a consistent schedule and more structure in their workday. Day services can include scheduled activities like art, music, physical activity, supporting someone at their job, or other activities (even karaoke!). Full-time day service shifts are especially ideal for recent grads or newcomers to Canada with lots of time in their schedules.

Full-Time Days

Full-time day shifts in the direct support profession are great for people who want a consistent schedule with more variety in their day-to-day than day services can offer. Day shifts will vary by organization and position, but can include meal prep, personal care, exploring the city, visiting friends, supporting someone at their job, or anything the person you support would like to do. Full-time day shifts are especially ideal for newcomers to Canada with lots of time in their schedules who want to make meaningful connections close to home. 

Full-Time Evenings

Full-time evening shifts in the direct support profession are great for people who are otherwise busy during the day and want to bring in additional income. Evening shifts will vary by organization and position, but can include meal prep, personal care, exploring the city, visiting friends, supporting someone at their job, or anything the person you support would like to do. Full-time evening shifts are especially ideal for people with young families who stay with their children during the day.

Full-Time Nights

Full-time night shifts in the direct support profession are a great option for people with busy schedules during the day who are looking to make additional income. Some overnight shifts require you to stay awake with the person you support, while others include time and space to sleep, requiring you to wake up only in cases of emergency. With around five shifts per week, full-time nights are especially ideal for part-time students.

A new DSP job is not in the cards

If you aren’t much of a people person or in the market for a new job, the direct support profession might not be calling you right now. However, most people know someone who would flourish in this career. Keep them in mind while learning about the direct support profession and direct them to this site to learn more.

A direct support professional pushing the person they support in a wheelchair

About Direct Support Profession Manitoba

Direct Support Profession Manitoba is a recruitment campaign led by Abilities Manitoba and funded by The Government of Canada – The Manitoba Government. There are over 90 service providers that provide direct support to individuals with disabilities in the province, whether at work, at home, in a day program, at school or in the communityall of which could use your talents. To learn more about becoming a Direct Support Professional or to begin the first steps of your application process, visit here.

For more information about the Direct Support Profession campaign, please contact: Abilities Manitoba at info@abilitiesmanitoba.org.